文章
  • 文章
搜索
首页 >> 传感模组 >>单气体传感器模组 >> 盛菲特4NH3-100L模组
详细说明

盛菲特4NH3-100L模组

暂无价格
收藏
  • 商品说明

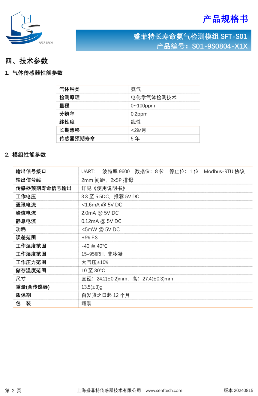
盛菲特长寿命氨气检测模组SFT-S01_产品规格书.pdf

盛菲特长寿命氨气检测模组SFT-S01_应用手册.pdf

image.png

image.png


如有需求,欢迎联系:

电话:021-59912508;021-59913017 

手机号:17321372665

邮箱: steven@fuxmy168.com;Rex@fuxmy168.com


客服中心
联系方式
17321372665
技术支持: CLOUD | 管理登录
×
seo seo